2. květen 2017
Sebastian Blake: Díky umělé inteligenci umožňujeme Británii těžit z flexibility na straně spotřeby

Open Energi jako nezávislý agregátor optimalizuje využití zdrojů a zařízení průmyslových podniků, univerzit nebo supermarketů, aby jednak zajistil snížení nákladů na energii podniků a zároveň poskytl flexibilitu elektroenergetickému systému. S rostoucí flexibilitou na straně spotřeby roste i možnost řízení spotřeby v závislosti na potřebách energetického systému. To umožní vyšší míru integrace obnovitelných zdrojů energie díky přizpůsobení spotřeby jejich aktuální výrobě.
Společnost Open Energi vyvinula platformu Dynamic Demand 2.0, která využívá umělou inteligenci pro optimalizaci využití zdrojů flexibility v reálném čase bez negativního vlivu na činnost klientů a zároveň pro zajištění co nejefektivnějšího využití flexibility vzhledem k požadavkům energetického systému. Od roku 2011 společnost Open Energi do svého portfolia zařadila přes 3 500 zařízení ve více než 400 podnicích s celkovou flexibilitou odpovídající 1 GW. Spolupráce s předními partnery v oblasti technologií umožňuje vyvíjet inovativní řešení, která mění způsob jakým je elektrická energie dodávána a spotřebována.
Na otázky odpovídal Sebastian Blake, který vystoupil 14. listopadu na konferenci Share your energy v Praze s příspěvkem na téma „Umělá inteligence jako důležitá součást pro využití flexibility“.
Sebastian Blake
Ředitel pro energetické trhy a politiku v Open Energi.
Specializuje se na podobu budoucích trhů s flexibilitou v systému, kterému dominují obnovitelné zdroje. Zaměřuje se také na zapojení umělé inteligence do chytrého řízení energetické flexibility.
Open Energi v roli nezávislého agregátora
Společnost Open Energi vyvinula tzv. Dynamic Demand platformu pro agregaci distribuovaných zdrojů energie s cílem nabízet jejich flexibilitu ve formě například podpůrných služeb pro provozovatele přenosové soustavy nebo jako rezervní výkon na kapacitním trhu. Působí společnost Open Energi jako agregátor flexibility, nebo jste výhradně v pozici poskytovatele technologií pro vaše klienty, například dodavatele elektřiny?
To je velmi dobrá otázka, společnost Open Energi od roku 2011 poskytuje podpůrné služby pro provozovatele přenosové soustavy, takže v raných dnech tohoto odvětví bylo nutné poskytovat kompletní řešení – dispečerské technologie i přístup na trh. Vždy jsme se silně zaměřovali na rozvoj technologií namísto odborné znalosti trhu, nicméně pro nás bylo obtížné vytvářet spolupráci, ve které bychom působili pouze jako poskytovatel technologie. Dokonce i v rámci spolupráce s velkými energetickými společnostmi velká část tržní optimalizace leží na Open Energi.
V roli agregátorů flexibility vždy spolupracujete s dodavateli vašich klientů nebo jednáte nezávisle na nich také v roli, kterou navrhovaný legislativní balíček EU označuje jako „nezávislého agregátora“? („nezávislým agregátorem“ je dle návrhu směrnice o společných pravidlech pro vnitřní trh s elektřinou účastník trhu, který provádí agregaci, která není přidružena k dodavateli)
Historicky jsme jednali zcela nezávisle na dodavateli, přestože jsme podnikali kroky, které vystavovaly dodavatele do odchylky [pozn. autor: typicky změna spotřeby u poskytovatele flexibility nezávislým agregátorem vyvolá, že dodávka elektřiny ze strany dodavatele neodpovídá spotřebě poskytovatele flexibility, dodavatel je tak vystaven do odchylky]. Nejednalo se však o velký problém, protože naši zákazníci jsou typicky velmi velcí spotřebitelé elektřiny, takže jsme ovlivňovali jen malou část jejich celkové spotřeby. Navíc jsme poskytovali službu dynamické odezvy na frekvenci, tedy službu s vysokou dostupností a pouze malou změnou spotřeby.
Když se ukázalo, že se výhodnost využití flexibility přesouvá z podpůrných služeb do oblasti arbitráže na velkoobchodním trhu, měli jsme na výběr buď uzavřít partnerství s dodavateli, nebo se sami stát dodavatelem. Nakonec jsme se rozhodli, že půjdeme cestou spolupráce, a nyní máme dobré vztahy se všemi dodavateli klíčových zákazníků.
Jsou tyto negativní vlivy na dodavatele způsobené nezávislým agregátorem, jako je například jeho vystavování do odchylky, adresovány v legislativě Spojeného království?
Pravidla ve Spojeném království se mění tak, aby reflektovala působení nezávislých agregátorů, kteří jsou prosazováni zejména ze strany EU, jak jste zmínil. To nám otevírá dveře v prodeji flexibility našich zákazníků přímo v rámci vyrovnávacího trhu (Balancing Mechanism), bez nutnosti spolupráce s dodavatelem našich zákazníků. V takovém případě by byla pozice dodavatele upravena, aby nebyl vystaven do odchylky. V současné době se stále pracuje na mnoha podrobnostech, takže nevíme, jak dobře tyto změny usnadní přístup na trh pro nezávislé agregátory.
V jakých aspektech je Dynamic Demand platforma odlišná nebo jedinečná ve srovnání s technologickými řešeními vašich konkurentů?
Aplikujeme mnohem více technologicky zaměřený přístup než kterýkoli z našich konkurentů, například vývoj vlastního software pro řízení úrovně nabití akumulátorů. Největší rozdíl však historicky vyplývá z našeho hlubokého zaměření na „true demand response“ („skutečnou odezvu strany spotřeby„). Integrací různých procesů do našeho portfolia, jako jsou např. čistírny odpadních vod nebo průmyslové vytápění, jsme vytvořili velmi široké možnosti. Abychom zajistili, že nenarušujeme primární funkci procesů a že jsme pro koncového klienta „neviditelní“, je vyžadována velmi hluboká integrace. Je tak nezbytné každou vteřinu zaznamenávat velké množství procesních parametrů a řídicích proměnných. Proto spravujeme mnohem více dat než jakýkoliv z našich konkurentů, což nás přirozeně vede k „big data“ přístupu a využívání umělé inteligence.
1 GW flexibility především z vodohospodářského průmyslu
Vaše portfolio se skládá z přibližně 3500 zařízení poskytujících flexibilitu. Jaká jsou typická zařízení, která agregujete?
Většina našeho objemu pochází z vodohospodářského průmyslu, kde agregujeme například zařízení pro zpracování kalů, čerpání odpadních vod nebo zařízení pro kombinovanou výrobu elektřiny a tepla. Významné množství pochází také z odvětví těžby a dobývání nerostných surovin, kde spravujeme bitumenové nádrže, které používají topné prvky pro udržení teploty asfaltové směsi.
Agregujete také zařízení spotřebitelů na nižší napěťových hladinách, jako jsou malé a střední podniky nebo domácnosti? Pokud ne, plánujete v budoucnu rozvíjet aktivity i v tomto segmentu?
V minulosti jsme zkoumali možné aktivity v malých a středních podnicích, zejména v oblasti zařízení pro vytápění, ventilaci a klimatizaci. Ovšem došli jsme k závěru, že tato oblast je obtížná z hlediska vývoje technologie, proto se na ni v tuto chvíli aktivně nezaměřujeme. Obecně řečeno se držíme dál od domácností s výjimkou projektu pro elektromobily (tzv. Powerloop). Jsme přesvědčeni, že až nástup elektromobility reálně umožní využití flexibility v rezidenčním sektoru.
K zařízením pro vytápění a ohřev teplé vody se obecně přistupuje jako perspektivním z hlediska využití flexibility i u menších zákazníků. Jaké jsou hlavní problémy, na které jste v tomto segmentu narazili? Je to otázka například jednotkových nákladů?
Ano přesně tak. Naše tradiční instalace zahrnuje hardwarový panel s cenou přesahující 1000 liber, což je v tomto měřítku prohibitivně nákladné řešení. Pro projekt Powerloop vyvíjíme pouze softwarové řešení ve spolupráci s výrobci nabíjecích zařízení a výrobci elektromobilů, zde tak můžeme odesílat signály na dálku. Podobné řešení by bylo zapotřebí i pro ohřev vody a bílé spotřebiče. Jsem si jistý, že někteří výrobci v této oblasti experimentují, pro nás to ale není oblast zájmu.
Jaký hardware je konkrétně třeba instalovat u zákazníků, kteří poskytují flexibilitu?
Naše instalace zahrnuje panel obsahující měřicí a komunikační hardware a také průmyslový počítač pro lokální řízení, který nám umožňuje rychle reagovat na určité události. Využíváme standardní komerčně dostupný hardware, ale veškerý software si vyvíjíme sami.
Jak je to v případě jednotlivých zařízení? Je nutné nainstalovat speciální řídicí hardware nebo senzory pro některé jednotlivé komponenty, aby je bylo možné řídit a získat vyšší kontrolu nad procesy, nebo jsou výše zmíněné prvky dostatečné?
Obvykle pracujeme s vybavením, které je k dispozici, ale někdy zákazník využije naši instalaci jako příležitost k modernizaci ovládacích prvků, například pro instalaci kvalitnějších snímačů teploty, které jsou nezbytné pro to, abychom mohli vytvořit strategii řízení zařízení. Každý zákazník je jedinečný, což vyžaduje dlouhý proces nastavení vyžadovaných kontrolních parametrů. Většinou je vše již na místě a je to jen otázka nastavení a integrace našich systémů.
Aby bylo možné efektivně řídit aktiva např. složitých průmyslových procesů je nutná hluboká znalost těchto procesů. Jak přistupujete k této výzvě? Jak dlouho trvá, než získáte potřebné znalosti a přizpůsobíte své systémy novým procesům?
To je velká výzva, protože doba potřebná k pochopení procesu může být mnoho měsíců, což představuje překážku v rozšiřování naší působnosti. Po instalaci ovládacích prvků následuje dlouhý optimalizační proces, vylepšujeme naše algoritmy a hledáme strategie, které iterativně zvýší využitelnou flexibilitu daného zařízení. S touto výzvou jsme se vypořádali tak, že se omezujeme pouze na vybrané procesy, jako je například čištění odpadních vod, kde náš přístup replikujeme.
V čem spočívají výhody využití umělé inteligence a jak je integrována do procesu?
Umělá inteligence nám umožňuje automatizovat optimalizaci strategií pro využití aktiv a jejich flexibility na maximum v rámci definovaných parametrů procesu. Například předehřívání nádrží s asfaltovou směsí před předvídanými cenovými špičkami. Tyto nádrže se vždy liší, jelikož jsou vyráběny na zakázku, ale jsou vždy vybaveny podobnými ovládacími prvky.
Umělá inteligence rovněž umožňuje dynamickou správu aktiv tak, aby byla optimalizována hodnota flexibility na úrovni portfolia i na úrovni jednotlivých zařízení. Jelikož požadavky procesů našich zákazníků mohou být upřednostněny nebo mohou omezit řízení daného zařízení (např. komunikační omezení nebo procesní faktory), můžeme umělou inteligenci použít pro předpovídání těchto stavů nebo pro správu zařízení v reálném čase tak, aby byla zajištěna dodávka dané služby na úrovni našeho portfolia.
Poskytované služby a jejich spolehlivost
Umožňuje současné tržní prostředí, např. parametry jednotlivých služeb nebo pravidla trhu, plně využít všech výhod využití flexibility? Jaké jsou největší překážky, se kterými jste se setkali?
Odpověď je jednoznačně ne. Odezvě na straně poptávky není umožněn přístup na hlavní vyrovnávací trh ve Spojeném království (tzv. Balancing Mechanism), který je přístupný pouze velkým elektrárnám. Tento trh řeší všechny síťové a další problémy, jako jsou například odchylky. Navíc stále existuje arbitrární diskriminace odezvy na straně spotřeby na jiných trzích (jako frekvenční odezva) s významnými cenovými rozdíly.
I způsob zajišťování těchto služeb by mohl být lépe přizpůsoben pro odezvu na straně poptávky. Jako například vypisování tendrů blíže reálnému času.
Na jakých trzích a prostřednictvím jakých služeb uplatňujete flexibilitu? Již jsme se bavili o podpůrných službách, jaké tedy konkrétní služby poskytujete?
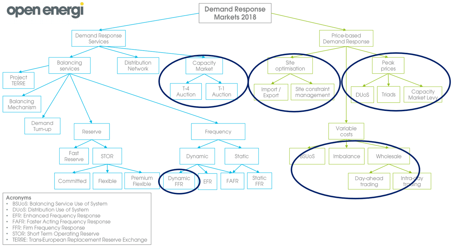
Služby, které poskytujeme a trhy, na kterých působíme, jsou uvedeny na obrázku níže. Jedná se pouze o trhy umožňující uplatnění odezvy na straně spotřeby. Existují však i další trhy s flexibilitou, které jsou přístupné pouze výrobním zařízením.

Na obrázku můžeme spatřit i služby pro provozovatele distribuční soustavy, ty v současné době nejsou v Evropě příliš rozvinuté. Platí to i pro Spojené království?
Ano, služby pro distribuční soustavy jsou i zde v plenkách, ale v současné době jsou pro většinu distribučních sítí pravidelně vypisovány tendry. Jsou ovšem vždy vypisovány specificky pro dané území, takže jsme se jich ještě nezúčastnili. Většinou se podobají službám poskytujícím rezervní výkon buď pro plánovanou údržbu, nebo pro výpadky – a to jak před samotným výpadkem (peak lopping – omezování špiček zatížení), tak jako nouzové služby při samotném výpadku. Typicky jsou tyto služby využívány při špičkách ve večerních hodinách, kdy již existuje mnoho jiných tržních signálů, takže potřeba poskytování těchto služeb je nízká.
Poskytujete službu regulace frekvence britskému provozovateli přenosové soustavy National Grid z portfolia zařízení s pravděpodobnostním přístupem k vyhodnocení aktuálně disponibilní flexibility (změny výkonu). To je přístup, který v současné době pro ČEPS, který provozuje přenosovou soustavu v ČR, vypadá jako sci-fi. Například z důvodu jistoty, že služba bude opravdu poskytnuta. U nás tak musí být všechny zdroje, které poskytují podpůrné služby, jednotlivě certifikovány a jejich parametry měřeny v reálném čase provozovatelem přenosové soustavy. Zaznamenali jste stejný přístup ze strany National Grid?
Ve skutečnosti se věci v tomto ohledu posunuly zpět. Když jsme v této oblasti začali, bylo ze strany National Grid patrné skutečné nadšení pro zkoumání metod ověřování poskytování služeb, jako například vyhodnocování pouze vybrané množiny zařízení. První instalace, které jsme provedli, byly na tomto principu založeny.
Současné myšlení National Grid je mnohem více sladěno s názory českého provozovatele přenosové soustavy. Upřímně si myslím, že je nepravděpodobné, že by se standardy měření znovu uvolňovaly. Ve skutečnosti jsou nadále zpřísňovány. Je to způsobeno příchodem baterií na trh, které jsou snadněji měřitelné, a nyní provozovatelé přenosových soustav mají obavy, že poskytovatelé budou systematicky reagovat na ostatní cenové signály naproti náhodnějším stochastickým účinkům, které ovlivňují odezvu na straně spotřeby.
Jaká je spolehlivost vámi poskytovaných služeb pro regulaci frekvence a jak tuto spolehlivost zabezpečujete?
Držíme si velmi vysoký standard spolehlivosti a držíme si jej od roku 2011. To je v podstatě zajištěno pomocí statistických efektů využívání portfolia zařízení a konzervativní prognózou dostupnosti našich zařízení, abychom vždy zajistili dostatek zdrojů k plnění našich závazků. (pozn. autor: v praxi to tak znamená, že ačkoliv Open Energi disponuje portfoliem s celkovým výkonem/příkonem zařízení přesahujícím 1 GW, toto portfolio nabízí služby v řádu desítek MW)
V případě, že tyto služby poskytujete ze zařízení, která jsou součástí větších odběrných míst s mnoha zařízeními, vyžaduje National Grid nějaký způsob ověření měřených dat?
Ne přímo, existují standardy pro měření a ukládání dat, ale společnost National Grid důvěřuje datům, která jim zasíláme.
Jakým způsobem dochází k vyhodnocení poskytnuté flexibility ve Spojeném království, aby bylo možné kvantifikovat a vyhodnotit dodanou energii nebo jiné parametry poskytovaných služeb? Existuje standardizovaná metodika určení výchozího diagramu? („výchozí diagram“ odpovídá odběru/dodávce elektřiny zařízení, který by nastal v případě, že by nedošlo k aktivaci flexibility)
Základní metodika, která je v současné době testována pro frekvenční odezvu, pracuje na predikční metodě v pětisekundových časových intervalech. V podstatě pokaždé, když odešleme požadavek na aktivaci flexibility daného zařízení, se odezva měří jako rozdíl mezi aktuálně naměřeným výkonem a výkonem naměřeným sekundu před obdržením signálu. Agregací všech těchto údajů můžeme poskytnout predikci na úrovni portfolia každých 5 sekund.
Jak je výchozí diagram určován pro služby s delší dobou aktivace, např. kapacitní mechanismus? Zde je nezbytné vyhodnocovat poskytnutí služby v delším časovém intervalu.
Ano, zde by výše zmíněná metodika byla značně nevypovídající. Pro služby poskytující rezervní výkon je výchozí diagram stanovován na základě dat měřidel za předchozí dny ve stejný časový interval (např. poslední tři čtvrtky). Podobný přístup se používá na kapacitním trhu. Pro vyrovnávací trh (Balancing Mechanism) výrobci předkládají oznámení o predikci výrobního diagramu předtím, než dojde k jejich využití.
Jak se vyrovnáváte s výzvami, jako je např. tzv. rebound efekt? („rebound efekt“ označuje jev, kdy změna zatížení vyvolaná aktivací flexibility je částečně nebo zcela kompenzována změnou zatížení mimo dobu aktivace flexibility nebo jinými zdroji)

(rebound efekt nastává na stejném zařízení krátce po intervalu aktivace flexibility)
Odezva na straně poptávky jednoznačně způsobuje jevy jako rebound efekt, na které nejsou provozovatelé soustav připraveni. Tento jev však nepředstavuje významný problém v případě služeb pro regulaci frekvence, jelikož jsou zdroje flexibility zřídka plně využity a frekvence se rychle obnoví. Změna zatížení způsobená rebound efektem se tak považuje za přirozenou spotřebu a my ji tak nemusíme řešit.
Jak je to v případě jiných služeb s delší dobou poskytování – např. až několik hodin? Zde může mít rebound efekt již významný negativní vliv.
Ano, to je pravda. Obecně však odezva na straně spotřeby není příliš využívána ve službách s delší dobou aktivace, neboť šance na to, že by takové zásahy narušily průmyslové procesy a aktivity zákazníků, je mnohem vyšší. National Grid obecně z tohoto jevu nemá přílišné obavy a zaměřuje se pouze na efekty v době aktivace. To by se však s rostoucím využitím odezvy na straně spotřeby mohlo změnit.
V případě cenové arbitráže na velkoobchodních trzích, kdy dochází k aktivaci flexibility po dobu jedné hodiny a více, rebound efekt zaznamenáváme. Obecně se jej pokoušíme identifikovat pro různé kategorie zařízení a vzít jej v potaz při optimalizaci využití našich zdrojů flexibility. To znamená, že je velmi důležité predikovat budoucí cenu protože rebound efekt může výrazně ovlivnit náš výnos z dané aktivace flexibility.
Mohlo by vás zajímat
24. září 2025
25. září 2025
Poprvé od přechodu na 15minutový obchodní interval se na denním trhu vyskytly záporné ceny elektřiny
11. říjen 2025
4. listopad 2025
28. prosinec 2025
27. prosinec 2025
29. prosinec 2025
Komentáře (7)
Česky řečeno, UK objevilo a zavádí HDO?
HDO je v dnešní době již zastaralý systém s celou řadou problémů. Předně je ovládán pouze PDS, takže když se podíváte na obrázek v článku, pokrývá pouze jednu oblast z těch cca 25. A to ještě špatně, protože je využíváno staticky (předem definované časy spínání), a nereaguje tak na aktuální stav soustavy. To je dáno tím, že musí být navázáno na TDD tak, aby při změně spotřeby koncových spotřebitelů nebyli vystavením do odchylky poškozováni obchodníci. Vyřešení tohoto problému umožněním přístupu třetích stran by bylo teoreticky možné, opět ale s omezeními, a navíc je to i politické téma a vyžadovalo by to zásadní zásah do fungování TDD, tarifní struktury atd. HDO má však množství dalších problémů, které ho vyřazují ze hry - nejistotu v jeho efektu na skutečnou změnu výkonu spotřebičů, nedostatečné zabezpečení atd. V době, kdy výrobci instalují do spotřebičů čipy a umožňují třetím stranám tyto spotřebiče ovládat, tak HDO vypadá jako opravdový dinosaurus. Jako jediné pozitivum HDO vidím v jeho navázání na distribuční tarify a poměrně velkou penetraci (ovšem ve značně omezeném segmentu).
Řada lidí zatracuje HDO, ale neumí reálně nabídnout nic, co by za přijatelné náklady fungovalo v masovém měřítku alespoň tak dobře. Je také dobře se zamyslet nad tím, že je potřeba respektovat omezení distribučních soustav. Je fajn, že zrovna fouká a elektřina je levná, jenomže distribuční soustava má stále omezený výkon, který umí přenést a když si všichni naráz zapnou spotřebiče, tak se jednoduše zhroutí. Tohle vůbec není dořešené a je realitou, že nic lepšího než HDO reálně nikde v masovém měřítku neběží. Takže je krásně opájet se světlými zítřky, ale je také potřeba vnímat realitu života.
To se ale bavíme pořád pouze o službách pro distribuční soustavu. Máte pravdu, že ty jsou dimenzovány na soudobost odběru jednotlivých odběrných míst a zde HDO přispívá díky své penetraci a nastavení distribučních tarifů – to také uvádím jako výhodu. Nicméně neumožňuje řízení v reálném čase a existuje velmi malá kontrola nad tím, co se se spotřebiči ve skutečnosti děje. Stále je to však lepší, než nemít nic. Souhlasím, že než bude ekvivalent HDO umožněn jinými způsoby potrvá ještě hodně dlouho. Zde HDO těží z podoby trhu, ve které vznikalo – plošně se zavedlo jednotné řešení a bylo hotovo.
Moje reakce však směřovala na názor, že technologie zmiňované v článku, které umožňují řízením spotřeby a decentrálních zdrojů poskytovat např. regulaci frekvence nebo rezervní výkon pro elektrizační soustavu, již u nás vlastně máme v podobě HDO.
To máte samozřejmě pravdu, že funkcionalita HDO je velmi omezená a nastavení tarifů není zdaleka optimální a k maximálnímu využívání HDO nemotivuje. Ale jak říkal Michail Kalašnikov - "Složité věci nejsou užitečné, užitečné věci jsou jednoduché".
Využití schopností nových IT zařízení pro optimalizaci vyrovnání bilance přesnějším řízením spotřeby tam, kde to dává smysl, nepochybně dává smysl. Pamatuji ale i legendu, jak věrozvěsti smartgrid z vyspělých demokracií překvapeně zjišťovali, že české HDO, o němž do té doby neslyšeli, je opatření rozsáhle využívané v běžném provozu. Snad nastane pokrok a nikoli obdoba OZE a praxe jejich uplatnění (podobných příkladů je řada, s oblibou uvádím americkou prohibici, zavedenou s nejlepšími úmysly a očekáváními). O co jde technicky v současnosti, jen tuším, omlouvám se, ale bojím se dne, kdy večer pustím pračku a ráno bude v polovině pracího cyklu, protože řídící SW smartgrid věděl vše nejlépe.
Vysledoval jsem že HDO zneužíváno pro vytváření odchylky a mnohdy je řízeno pouze časovým spínačem.
Při instalaci nového elektroměru s obousměrným přenosem dat distributor stávající přijímač HDO ruší a sazby přepíná elektroměr dle naprogramovaného časového plánu bez možnosti jen dálkově operativně změnit.








Komentáře v diskuzi mohou pouze přihlášení uživatelé. Pokud ještě účet nemáte, je možné si jej vytvořit na stránce registrace. Pokud již účet máte, přihlaste se do něj níže.